Image
Image

Project Overview

Habitify is an IOS and Android app that helps users to keep track of their bad and good habits. Users can create custom habits to track, with reminders and occurrences. All the habits will be added to the dashboard and every day with one click, the user can track if they did that habit or not. The main objective to increase the counts of happy faces by doing good habits and stop doing bad habits. If a user misses any habit, they get a sad face and the total happy face count will be reduced by one. This way users will always be motivated to keep all their habits on track.

Image

Competitive Analysis

There are lot of habit tracker apps in the market but none of them are really motivating. Few of the apps are very complicated to understand the flow. There are few apps where habits are redefined. None of the apps are engaging and motivating.

Image

Goal

Users always motivated to do something when they get rewards for their action.Habitify has used the gamification user psychology. There is a reward for every time they do the habit. It keeps them to get hooked into endless cycle that utilizes positive reinforcement.

Responsibilities

Wireframing

App Design for iOS and Android

Prototyping

client

CareerFoundry

Tools

Sketch

Balsamiq

Invision

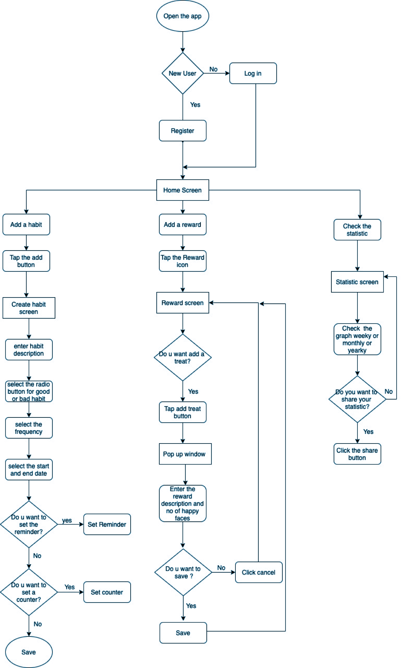
User Flow

User Story 1

As a new user, I want to create a new habit so that I can practice that habit everyday.

User Story 2

As a new user, I want to create a new reward so that I can keep motivating myself to practice the habit every day and treat myself with the reward once the goal is achieved.

User Story 3

As a new user, I want to check the statistics so that i can track my progress and check how i have been performing in all the habits.

Image

IOS & Android Wireframes

I have developed low-fidelity wireframes for the Android version & the IOS version of the flow for the app, adapted to meet the Material Design guidelines and IOS guidelines. I have kept the wireframes side by side with annotations that effectively highlight the major differences between iOS and Android screens.

Image

Sounds & Physical Feedback

I used haptic feedback in a few features to enhance the app interaction. I have used sounds and vibrations as per IOS and Material Design guidelines to support and facilitate interactions. When adding sounds and physical feedback to an app design, it can be tempting to add more feedback features than are necessary, but i have used in few features that enhances the app without distracting from its usability.

Image

Style Guide

Image
Image

Onboarding

This screen will give users an insight into what the product is about before they sign up. There is an option to register for new user and log in for existing user.

Lazy Registration.

There is also an option for quick start to skip the sign up process, but there will be a prompt window that user can sign up later in setting. It allows users to try out the app (and in turn compare it to alternatives) before making the decision to register an account.

Image
Image

Registration

Easy registration with email id and password or user can register with their Facebook account or google account with one click.

Empty Home Screen

New users will land on this screen whose default state is empty and requires users to create new habits to populate it with data. User can create new habit by tapping the Add button.

Image
Image

Create Habit

User can fill the form by entering all the information and save it to craete a habit.

Home Screen

The calendar controls all the data to be populated on the screen. Users can select a date and see all the data. If the user has practiced the habit, they will click happy-face and if not then sad face.

Image
Image

Statistic Screen

Users can find the gross statistic report of practice of habits from this screen. It motivates the users to keep continuing the habits.

Treat Screen

Users always get motivation to do something when they get rewards for their actions.There is a reward for every time users do the habit. It keeps them to get hooked into endless cycle that utilizes positive reinforcement. Users earn happy faces and treat themselves with their customized rewards once achieved the goal.

Image

Check the interactive prototype